HerrmannOnTour hat geschrieben: ↑04.09.2023 22:23
Am Steuergerät der Standheizung selbst hängt doch aber der Temperaturfühler aus dem Innenraum dran (graues Kabel am weißen Stecker), siehe auch
hier. Konnte ich zumindest reproduzieren: wenn man den falschen Temperaturfühler (den an der Brennkammer, gleicher Stecker) ans Steuergerät anschließt, geht die Heizung quasi sofort in die niedrigste Stufe.
Verstehe ich es richtig, dass das E153 quasi nur sagt "heizen" (=Steuerspanung > Referenzspannung), "viel heizen" (=Steuerspannung >> Referenzspannung) oder "weniger/nicht heizen" (umgekehrt)?
Wie Du schon sagst könnte man daraus wohl eine Art Adapter per Arduino basteln. Woran ist es denn bei dir letztlich gescheitert?
Viele Grüße,
Matthias
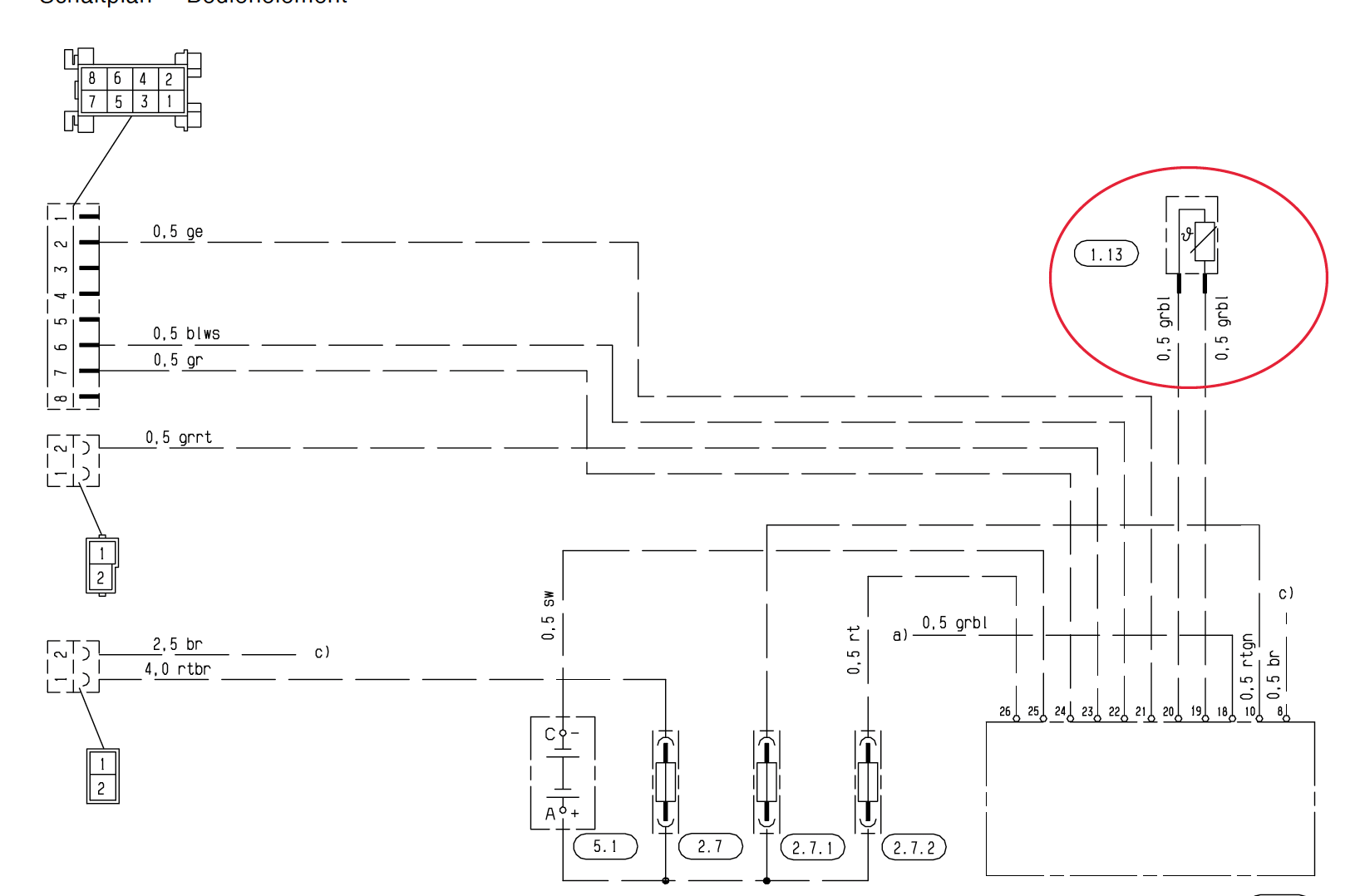
Der Schaltplan den ich aus unserem Infoblatt zur Verfügung habe besagt lediglich, dass ein externer Temperaturregelfühler möglich ist. Serienmäßig ist der Regelfühler aber an das Bedienteil E153 angeschlossen und dieses wertet aus, wie die Heizleistungsstufe zu sein hat. Das Signal wird entsprechend über gr/rt in (Pin23 E153) Richtung Heizgerät geliefert in Form der Steuerspannung von 1-2,5V. Die Referenzspannung wird über gr (Pin 24 E153) geliefert.

- Temperaturregelfühler im Innenraum des JC
- Bildschirmfoto 2023-09-05 um 10.17.39.png (162.96 KiB) 13039 mal betrachtet
Wenn die Heizung selbst einen Regelfühler hätte, würde dieser zwar auch über grau und Grau/rot+braun/weiß ausgewertet werden, allerdings wird dann nur ein Widerstand zwischen grau und der Kabelbrücke grau/rot+braun/weiß gemessen. in Diesem Fall aber werden die beiden Pins eben wie schon erwähnt durch die spezielle Westfalia Software für eine Referenzspannung genutzt und das Heizgerät besitzt keine Ausregeleung.

- Ausregelung
- Bildschirmfoto 2023-09-05 um 10.24.03.png (220.02 KiB) 13039 mal betrachtet
Gescheitert ist meine Umsetzung eines Adapter in Form von Arduino oder ähnlichem leider daran, dass ich einfach kein Vernünftiges Signal aus dem Bedienteil ziehen konnte, da ich das Kennfeld dahinter nicht kenne und das Reverse Engineering war mir einfach irgendwann zu blöd, da für mich die Vorteile der neuen Bedienelemente klar auf der Hand lagen. Das Bedienteil E153 ist zudem im JC und im T4 an so einer blöden stelle, dass man jedes mal durch das ganze Fahrzeug kriechen muss, um etwas an der Heizung zu ändern. Das ist per App bzw. stationärem Bedienteil in Griffnähe einfach viel bequemer und zudem genauer.
flott.weg hat geschrieben: ↑05.09.2023 08:31
das klingt ja super. meine evo airtop, die seit ca. 13 jahren unterm auto hängt, hat neulich den geist aufgegeben. sie läuft zwar noch, aber statt der gewünschten aufgeheizten luft, gabs qualm. der service vor ort wäre wohl so teuer, das ich schon mit mit den china-heizern geliebäugelt habe. bin gerade dabei das teil auszubauen. kann ich sie dir zuschicken und du wirfst nen äuge drauf? ist halt auch seitdem nicht geserviced worden.
Sorry, aber mit einer Evo Airtop solltest du dich an jemanden wenden, der sich mit Webasto auskennt

Ich arbeite beim Wettbewerber mit dem großen E kann dir nur den Tipp geben, dass grobes Qualmen meist von mangelnder Verbrennung stammt. Entweder glüht dein Glühstift nicht richtig, oder es kommt nicht genügend Luft zur Verbrennung - ist meine Vermutung. In jedem Fall schadet es nicht, ein 13 Jahre altes gerät mal zu öffnen, alles zu reinigen und gleichermaßen auch zu prüfen. Zum Chinaböller halte ich mich höflich zurück und hülle mich in Schweigen - muss jeder selbst wissen. Mein Angebot beim Umbau auf etwas vernünftiges zu unterstützen steht aber nach wie vor.